为落实共青团中央、教育部、全国学联联合下发的《关于推动高校学生会(研究生会)深化改革的若干意见》,并结合《关于巩固高校学生会(研究生会)改革成果的若干措施》文件要求,接受广大师生监督,现将我院2021—2022学年研究生会改革情况公开如下。
一、改革自评表
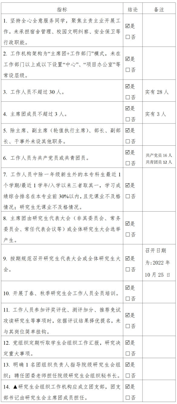
标注“▲” 为观测指标,2021—2022学年暂不作硬性要求。

二、《电气工程学院研究生会章程》
开云kaiyun登录入口研究生会章程
(草案)
第一章 总则
第一条 开云kaiyun登录入口研究生会是由学院党委领导、学院团委指导的全院研究生的群众组织,坚持“团结、协作、务实”的工作理念,结合学院特色和研究生具体情况开展内容丰富、形式多样的活动,是校团委、学院团委联系学生的桥梁和纽带。
第二条 本会的宗旨是:坚持以马克思列宁主义、毛泽东思想、邓小平理论、四项基本原则、科学发展观、习近平新时代中国特色社会主义思想为指导,遵循和贯彻执行党的教育方针,团结全院研究生,以加强对同学的政治引领为根本,以全心全意服务同学为宗旨,切实关心本院研究生的生活和学习,坚持“勤恳朴诚,厚学致新”的校训,为研究生搭建良好的学习生活交流平台,为促进学院的良好发展而努力奋斗。
第三条 本会任务
(一)深入学习贯彻党的二十大精神,认真贯彻习近平总书记对青年学生工作的重要指示和全国高校思想政治工作会议上的讲话精神,保持和增强研究生会组织的政治性、先进性、群众性。坚持四项基本原则,拥护党的改革开放的方针、政策,引导广大同学树立正确的世界观、人生观和价值观,为贯彻党的教育方针,培养德、智、体、美、劳全面发展的社会主义事业的建设者和接班人做出积极贡献;
(二)在学院党委领导、团委指导下,依照学校规章制度和本组织章程,及时向同学传达党的声音和主张,引导广大同学自觉把个人理想融入到党和人民的共同奋斗之中;面向全体同学,坚持从同学中来、到同学中去,听取、收集同学在思想成长、学业发展、身心健康、社会融入、权益维护等方面的普遍需求和现实困难,及时反馈学校,帮助有效解决。
(三)活跃研究生校园文化,组织研究生开展学术交流、社会实践、文化娱乐、体育锻炼等多方面的活动,倡导良好的校风、学风,促进学生各项活动的开展;
(四)增进校内师生、同学的相互了解,积极协助学校、学院相关部门的工作开展,加强与校研究生组织和其他社团的工作联系和学术交流;
(五)研究生会成员要积极配合学院党委及学院行政机构的工作,严格遵守学校及学院各种规章制度,不得做出有损研究生会成员和研究生会整体形象的事。
第二章 成员
第四条 凡在开云kaiyun登录入口注册的全日制研究生,承认本会章程,维护研究生权益的优秀学生,都可成为本会成员。会员享有选举权、被选举权及本章程规定的各项权力,同时应承担本章程规定的各项义务。
第五条 会员的权利和义务:
(一)有权参加研究生会的各项活动和研究生会有关会议;
(二)通过正当途径,对本会工作提出建议、批评和实行监督;
(三)有遵守本会章程,执行本会决议的义务;
(四)有维护本会荣誉,促进本会发展的义务;
(五)有遵守学校及学院规章制度,尊师爱校、团结同学、维护学校及学院荣誉的义务。
第六条 本会干部的任职条件:
(一)思想进步,成绩优良,具有一定的组织才能和沟通协调能力,乐于为同学服务,群众基础好;
(二)受到警告及警告以上处分的成员不能担任本会工作人员。
第三章 组织和职权
第七条 研究生会主席团是领导研究生会工作的执行机构,主席团必须负责每学期的工作计划,对各项活动进行具体指导,同时做好协调工作。
第八条 研究生会根据实际工作需要设置五个工作部门,工作机构及部门的设置与调整应在学院团委的指导下确定。研究生会各工作部门设置负责人一名。
第九条 研究生会的负责关系是主席团对学院团委负责,各部负责人对主席团负责,所有的研究生会骨干要对我院的研究生工作负责,找准定位,分工合作,一切以“服务我院研究生”为基准。
第十条 研究生会成员的任期从本届研究生会产生至下届研究生会改选为止。
第十一条 研究生会各职能部门在主席团的领导下,开展日常工作。
第十二条 研究生会由主席团和五大职能部门构成,其中主席团设执行主席一人,执行主席由主席团成员轮值担任。各职能部门设置负责人一名。
第十三条 研究生会骨干人选由个人提交申请,经学院组织竞聘并报学院批准通过。
第四章 研究生会各部门职责
第十四条 主席团
(一)服从校团委、校研会的统一部署,传达并完成相关工作。
(二)执行院团委的决定,向院团委负责并汇报工作;
(三)领导研究生会工作,统筹各部门开展工作;
(四)审核各职能部门的学期、学年工作计划和总结,审核各类重要文件;
(五)向上级领导请示、汇报工作;
(六)决定研究生会重大任务事项,对外代表本院全体研究生。
第十五条 办公室
(一)研究生会各类文件的收发与管理,起草有关文件通知,记录重要会议过程情况;
(二)研究生会各项会议的会场准备、布置;
(三)撰写每个会议、活动和总结的工作汇编;
(四)做好各类会议的考勤工作,维持会场秩序;
(五)在学院大型活动中起到协调各项工作的作用;
(六)做好研究生会日常物资采购和经费管理工作。
第十六条 学术部
(一)主要负责协助院内学术活动的组织、开展;
(二)组织及策划各类学术讲座、论坛及有助于提高学习兴趣的各种社会实践活动;
(三)了解全院研究生的学习状况并将情况及时反馈给学院有关部门,为师生之间的交流提供平台。
(四)协助研究生会对学生进行学习目的和学风教育,帮助学生养成良好的学习习惯。
(五)组织开展广西大学“导师有约”系列活动电气工程学院专场。
第十七条 文体部
(一)负责学院各项文艺活动和体育活动的总体方针、方向和策划。
(二)协助学院有关部门开展全院性的文体活动,开展各学年文体活动,丰富研究生的课余生活。
(三)协助研究生会其他各部门完成上级交给本部的各项文体任务。
(四)负责组织学院的各项文体活动,创造机会锻炼同学们的文体才能,提高综合素质。
(五)协助学院组织开展“电气杯”篮球赛,增进同学们之间的友谊。
第十八条 权益部
(一)协助学院做好假期离(返)校登记工作和开学返校登记工作。
(二)负责组织优秀宿舍评比及相关比赛的评选、推优工作。
(三)负责本院各项活动的对外联系、礼仪接待等工作。
(四)为学生提供接触社会、了解社会的机会,引导、鼓励我院研究生走出校园、走向社会,参与各种社会实践活动。
(五)密切联系兄弟学院以及相关协会、社团,借鉴并引进其成功的管理经验和优秀的活动,为其他各职能部门提供信息支持。
第十九条 宣传部
(一)负责研究生会参与组织的各项活动的现场拍照、新闻稿(推文)撰写等媒体工作;
(二)负责学院官网、微信公众号的运营和审核工作。
(三)宣传党的方针、政策、路线,确保研究生会工作始终保持正确政治方向。
(四)负责学院及研究生会的相关宣传工作,及时听取学生的意见、建议。
第五章 活动制度
第二十条 根据工作需要在每次研究生会组织活动开始前和结束后,由办公室事先通知各部门负责人召开研究生会全体工作会议。活动开始前负责举办活动的部门负责人在会议上汇报相关工作,其他成员对活动提出建议;活动结束后,全体成员参与讨论并分析本次研究生会活动中的不足与改进策略。在会议中全体成员要保持严肃认真,及时反映学院各方面的实际问题,做好有关的记录,并且按时完成会议要求的各项议程。
第二十一条 研究生会组织的各种活动,研究生会成员不得无故缺席,迟到或早退。每次会议与活动均实行签到制度,凡是因有事不能参加会议的成员必须会前向主席团请假。请假事宜具体由办公室负责。办公室每次都要记录会议出勤情况。有事会前请假,会后补假无效;组织活动有事活动前向活动负责人请假,活动结束后联系无效。院团委将视情况进行相关考评工作,一次违反者记录在案,两次违反者点名批评,三次及以上者采取劝退处理并上报学院团委。
第六章 研究生会财务管理制度
第二十二条 研究生会实行“活动负责制度”,按照研究生会规章制度及主席团的安排,每项活动的财务支出,由活动主办部门专人负责管理,并配合主管财务工作的部门进行综合统筹进行。
第二十三条 各部门在每项活动组织之前必须向主席团提交一份活动策划书(包含经费预算),包括活动所需购买的物品、用途、数量、金额等,在活动开展前的全体会议上通过后启动活动。预算必须本着实事求是,勤俭节约的原则,不允许虚报、夸大金额。活动结束后,各部由专人(活动负责人)将经费实际支出状况报告秘书处,并提供正式发票。活动配合部门有义务全力配合活动负责人工作。最后的活动总结报告由办公室收集并送交主管学生工作的学院领导备份。
第二十四条 研究生会各部门购买活动所需物品必须有正式发票(不可是普通收据),否则不予报销。对于无法提供收据的商店,应尽量避免购买。对于确实无法开发票的物品,可视情况给予一定数额的报销。秘书处要做好每次财务收支记录,保存好各种单据。
第七章 研究生会活动申报及计划总结制度
第二十五条 研究生会决定重要决策及重大活动的开展等,须进行事前请示报告,先由各部门在举办活动前向主席团递交活动策划书,然后主席团向学院团委报告,获批后方可开展。计划书的内容应包括活动方案名称、目的及意义、时间、地点、人数、活动开展的经过,同时申请还必须写明各项费用及预期费用。
第二十六条 申请各项活动须服从主席团的安排,申请通过必须严格按照策划书的内容执行,如果需要其他部门协助,由主席团协调各部门负责人,各部门应积极配合,协助开展活动。
第二十七条 活动结束后应及时总结经验,提出改进意见,活动负责人应写出活动总结报告交由研究生会主席团及各部负责人讨论总结,为以后活动的顺利开展提供经验。
第二十八条 各部每学期开始由各部门负责人做出本部门新学期工作计划;每学期期末由负责人做出本部门学期工作总结。每学期开始由主席团制定研究生会工作计划;学院学工组和团委共同研究确定学生会的规章制度、工作规划和工作人员遴选等重要事项。每学期期末由主席团做出学期研究生会工作总结。
第八章 研究生会招新换届制度
第二十九条 开云kaiyun登录入口研究生会在每学年第一学期新生开学报到后,采用公开招聘的方法从电气工程学院研究生中招收新成员。新成员需填写申请表,面试通过者可以加入本部门。新成员由研究生会主席团和部门负责人面试,过程公开透明、公平公正,并对结果进行公示,确保广大同学的知情权、参与权,接受广大同学监督。
第三十条 由学院发布通知对本院研究生会拟定人员名单进行公示,公示期一周后。公示期如无异议,依据公示名单确定研究生会各部门骨干成员。
第三十一条 开云kaiyun登录入口研究生会在每个学年末尾,采用公开招聘的方法从学院研究生中招收各部成员。具体招募人员为主席团成员、各部门负责人。具体选举程序见当时具体通知。
第三十二条 对于达不到学业要求标准、考核不合格、违纪违法以及其他无法正常履行职责的研究会成员,研究生会将在征求学院意见的基础上,应按照规定和程序予以劝退、免职或罢免。对于主动离开研究生会的成员,必须提出离职申请,并说明理由,对擅自离职的研究生会骨干,研究生会将在征求学院意见的基础上,参照有关规定给予批评教育,内部通报批评。
第九章 附则
第三十三条 本章程作为管理开云kaiyun登录入口研究生会的规章制度,是院研究生会加强整体协调能力,提高工作效率,加强规范化管理的保障,研究生会各部门应积极予配合与支持。
第三十四条 本规章自颁布之日起施行。
第三十五条 本规章的解释权归开云kaiyun登录入口研究生会。
三、电气工程学院研究生会工作机构组织架构表

四、电气工程学院研究生会工作人员名单

五、电气工程学院研究生会主席团成员候选人产生办法
主席团候选人的考评、产生工作是研究生会工作中最重要的环节之一,考评小组分三个阶段进行主席团候选人的考评工作。
第一阶段,成立考评小组,确定候选人条件。考评小组由院团委老师和院研究生会常委组成。小组力求在全院研究生中挑选出政治觉悟高、思想素质好、学习成绩优、工作能力强、具有较高威信的同学作为主席团候选人。考评小组多次向院团委以及各班级广泛征求意见,最后确定主席团候选人的条件,并通过在资格审查、面试和综合考察等多种渠道确定主席团候选人的初步人选。
主席团候选人竞选基本条件是:1.取得广西大学学籍的电气工程学院在校博士研究生、硕士研究生;2.应当为共产党员或共青团员,理想信念坚定,热爱和拥护中国共产党,具有强烈的爱国意识、爱国情感;3.积极弘扬和践行社会主义核心价值观,品行端正、作风务实、乐于奉献,具有全心全意为广大同学服务的觉悟和能力;4.应当学有余力、学业优良,学习成绩优良且无课业不及格情况。
主席团候选人产生渠道是:1.主席团候选人应由电气工程学院研究生会推荐,由学院党委学生工作部门和学院团委联合审查后确定。2.主席团候选人要具有代表性,应当从学院研究生会工作人员和各领域优秀学生典型中产生。
第二阶段,全面评估。考评小组深入了解被推荐或自荐参与竞选的主席团候选人的情况,根据每个被推荐人或自荐人的基本情况,结合工作实际需要,把主席团候选人分配给考评小组专门人员带班考核。一方面,倾听他们的工作设想;另一方面,安排具体的工作任务。根据他们的工作设想及完成任务的情况进行初步评估。考评小组针对被推荐人或自荐人各方面表现,进行全面评估,确定出参加面试的主席团候选人提名人选。
第三阶段,确定主席团候选人。主席团候选人须经学院研究生会审核通过,由考评小组考核、评估和确定,这个阶段的工作重点是考查主席团候选人的实际工作能力。
六、电气工程学院研究生会主席团成员选举办法
1.选举工作由电气工程学院研究生代表大会主席团主持。
2.根据《开云kaiyun登录入口研究生会章程》规定及考评小组推荐,确定主席团候选人4名,提交研究生代表大会投票选举,选出广西大学研究生会主席团成员3名。
3.电气工程学院研究生代表大会必须有三分之二(含)及以上的代表出席,方能进行选举。本次研代会的正式代表均有选举权。
4.选票上的候选人名单按姓氏笔画数为序进行排列。
5.正式代表在选票上的行使选举权利。表示同意,请在候选人姓名上方的空格内不做任何标记;表示不同意,则在候选人上方的空格内划“×”;表示弃权的,划“○”。如另选他人,请在选票上的空格内写上另选人的姓名。选票上选举人数等于或少于5名为有效选票,超过5名的为无效票。
6.主席团候选人必须获得实到代表半数以上的赞成票方可当选。如果得票超过半数以上的候选人多于应选名额,则以得票多少为序,取够应选名额为止,如果选举结果出现得票超过到会代表半数以上的候选人少于应选名额,但与应选名额接近时,经大会主席团讨论,并征得代表的同意,减少应选名额,不再进行第二次选举。如果遇到应选名额的最后一位有两位以上得票相等,不能确定当选人时,就票数相等的候选人由主席团讨论重新选举确定。
7.代表在划选票时一律用钢笔或圆珠笔,填写符号要准确,字迹要清楚。请注意保持票面整洁,选票出现涂改则视为无效票。
8.投票次序:总监票人—监票人—总计票人—计票人—主席团成员—各代表团成员。投票时听从选举工作主持人指挥,投票完毕请回到原位就坐。经工作人员验票,如票数等于或少于投票人数,选举有效,否则选举无效,应进行第二次选举。
9.计票完毕,由总计票人向大会主席团报告选举结果,并由大会执行主席向大会全体代表公布产生的开云kaiyun登录入口研究生会主席团名单。
七、电气工程学院研究生代表大会召开情况
开云kaiyun登录入口第十九次研究生代表大会于2022年10月25日在大学生活动中心小剧场召开,到场代表人数25人。

会议议程:
1.全场起立,奏唱国歌
2.介绍到场领导及嘉宾
3.校研究生会代表致辞
4.学院党委书记致开幕词
5.听取并审议《开云kaiyun登录入口第十八届研究生会主席团工作报告》
6.审议通过代表资格审查报告
7.审议通过选举办法
8.审议通过主席团候选人的考评、产生经过报告
9.审议通过总监票人、监票人和总计票人、计票人名单
10.投票选举第十九届研究生会主席团成员
11.表彰2021-2022学年电气工程学院团委、研究生会“优秀学生干部”并颁发荣誉证书
12.宣读第十九届研究生会主席团名单
13.宣读第十八届团委中期调整名单
14. 宣读第十九届研究生会拟任名单
15.第十九届研究生会主席团代表宣读倡议书
16.学院团委书记致闭幕词
17.全体起立,奏唱校歌

八、电气工程学院研究生代表大会代表产生办法
开云kaiyun登录入口研究生代表大会,根据《关于推动高校学生会(研究生会)深化改革的若干意见》文件要求,特制定如下选举办法:
1.大会代表由班级团支部推荐、电气工程学院研究生会中选举产生;
2.代表人员中,非院研究生会工作人员占比不少于60%;
3.在大会代表中,中共党员人数占比不低于50%,女性代表占比不低于25%,且具有一定数量的少数民族代表,代表总人数不低于所联系学生1%;
4.具有坚定的政治立场,能够积极拥护党的领导。
九、电气工程学院研究生会
主席团成员和工作部门负责人述职评议办法
工作人员述职评议制度
第一章 总则
(1)为加强对学院研究生会工作人员的监督和管理,全面准确地掌握学院研究生会工作人员的工作情况,提高学院研究生会工作人员的责任意识、服务意识和大局意识,制定本制度。
(2)学院研究生会工作人员述职评议应当有利于增强学院研究生会工作人员自觉接受监督的意识、服务于广大同学意识,应当有利于促进研究生会的建设。
(3)组建以学生代表为主,学院党委学生工作部、学院团委共同参与的评议会。
第二章 述职制度
(1)学院研究生会工作人员述职大会组织工作由研究生会办公室负责。
(2)学院研究生会工作人员述职每学年进行一次。
(3)每学年下学期,学院研究生会应举行组织工作人员述职大会,主席团及各部门主要负责人应就自己一年来的工作向与会代表作客观、公正的述职。
(4)全体学院研究生会工作人员述职完毕,应参加统一的民主测评。
(5)述职人员应当在规定时间内将述职报告交至研究生会办公室存档。
述职报告应当包括以下内容:
①述职人员工作的指导思想以及政治态度;
②述职人员的学习情况;
③述职人员的工作成效;
④述职人员的纪律作风;
⑤其他应当阐明的情况。
(6)建立以服务和奉献为导向的激励机制,参与获奖评优,测评加分时,应依据评分结果择优提名,不允许与其岗位简单直接挂钩。
(7)对民主测评中群众意见较大的部门,应在调查核实的基础上,视情节轻重,进行组织处理。
十、院团委指导研究生会主要责任人
